Sole Relationship Graphic of Chapter Organization for Book

A business in United States needed a graphic design and received 10 Conservative, Bold graphic designs from 3 designers

10

Designs

3

Designers

$100

Budget

Sign Up For Free Play button See how it works

This is what a business in United States was looking for in their graphic design

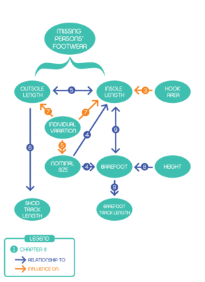
This design shows relationships between variables associated with footwear and footprints. It will be used as a graphic in a book. The four elements of the graphic are (1) Variables, (2) Book Chapter Numbers (which correspond to the relationship(s) between at least two variables, (3) Relationship Arrows, and (4) Influence Arrows (because the influencers affect the variables differently than relationships between the variables). These names simply relate to the attempts I have made (and attached) at creating a graphic. In the attached diagrams, the circles with numbers are placeholders for the book chapter numbers, which may be changed so it will be good if I can change those after the graphic is completed. Chapter 1 will be the introduction.
The intent of of outsourcing this project is not necessarily sticking to the formats I have attached, but to allow your creativity to produce a useful graphic that can visually make the most sense of the relationships between the variables a… Read more